Postalprev é investir

em bons momentos no futuro.

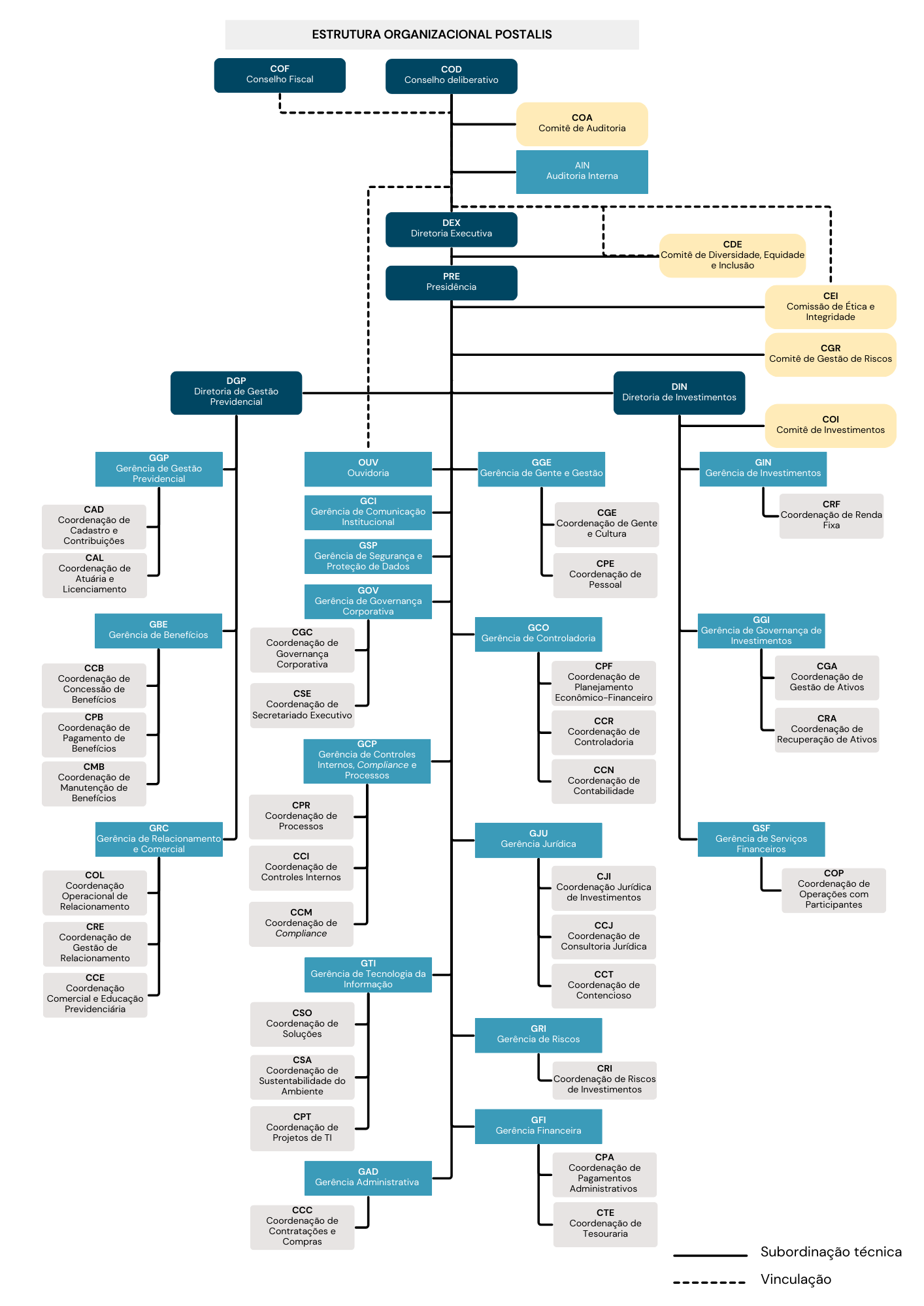
Estrutura Organizacional

São Órgãos Estatutários do Postalis:

  • A Diretoria Executiva;
  • O Conselho Deliberativo;
  • O Conselho Fiscal.
Diretoria Executiva – atualizado em 03/11/2020
Responsável por administrar o Postalis de acordo com as políticas e as diretrizes estabelecidas pelo Conselho Deliberativo, a Diretoria Executiva é integrada por três membros (presidente, diretor de Investimentos e diretor de Gestão Previdencial). 
 
Conselho Deliberativo
É o órgão máximo do Postalis. Responsável pela definição da política geral de administração da entidade e de seus planos de benefícios. Integrado por seis membros efetivos e respectivos suplentes, sendo três nomeados pela patrocinadora e três eleitos pelos participantes, para  mandatos de quatro anos.
 
Conselho Fiscal
É o órgão de controle interno da instituição. Composto por quatro membros efetivos e respectivos suplentes, sendo dois representantes da patrocinadora e dois eleitos pelos participantes, com mandatos de quatro anos.
 
Organograma – Atualizado em 05/12/2025
 

Composição atualizada em 20/10/2025

Diretoria Executiva
Presidente – Camilo Fernandes dos Santos
Diretor de Investimentos – Hugo Lancarter Mol
Diretor de Gestão Previdencial – Marina de Mello Gama (Interina)

Conselho Deliberativo – Membros Titulares
Membro indicado – Hudson Alves da Silva (Presidente)
Membro indicado – Ângelo Saraiva Donga
Membro indicado – Vinícius Moreno
Membro eleito – Edgard de Aguiar Cordeiro
Membra eleita – Amanda Gomes Corcino
Membro eleito – Anézio Rodrigues

Conselho Deliberativo – Membros Suplentes
Membra indicada – Vanessa Sandri Barbosa
Membro indicado – Thiago Kovalski de Moura
Membra indicada – Bianka de Castro Ursulo Neves
Membro eleito – Moyses Leme da Silva Neto
Membro eleito – Marcos de Moura Lourenço
Membro eleito – Joaquim Edeval Regis Magalhães

Conselho Fiscal – Membros Titulares
Membro eleito – José Olibério Alves (Presidente)
Membro eleito – Milton Lucas Mendes
Membro indicado – Sinval Alan Ferreira da Silva
Membra indicada – Maria de Souza Meirelles

Conselho Fiscal – Membros Suplentes
Membra eleita – Mara Mourão
Membra indicada – Maria Viviane Londe
Membra indicada – Ludmila Carneiro Cavalcante

O que é a Patrocinadora
É a empresa ou órgão público que cria ou participa de um fundo de pensão com o objetivo de oferecer um plano de previdência complementar para seus empregados ou servidores. Exemplo: Correios – Patrocinadora Instituidora do Postalis. (LC-109, art. 12 e 13; Dec. 4206/02, inciso I).

Relação com o Postalis
O Postalis foi criado em 1981 pelos Correios como instrumento indispensável da sua política de recursos humanos. Desde então suas relações têm sido caracterizadas por grandes compromissos na obtenção dos resultados necessários para garantir aos participantes coberturas de riscos e tranquilidade e bem estar na aposentadoria.

Fale conosco

Entre em contato para esclarecer suas dúvidas sobre os Planos e benefícios do Postalis.

Central de Atendimento

0800 879 0300

Sede do Postalis

Centro Empresarial Brasília Shopping
SCN, Quadra 05, Bloco A, Torre Sul – sala 401
Asa Norte – CEP 70.715 – 900
Brasília – Distrito Federal

CNPJ: 00.627.638/0001-57

Horário de atendimento: 8:00 às 18:00.

Telefone: 3003-3669

@2022 Postalis. Todos os direitos reservados.

logo_freepik-branca